思澈科技软件开发工具包  2.20
电源管理

电源管理模块是基于RT-Thread电源管理框架开发的。 它有助于最大限度地减少用户实现低功耗功能的努力。 除了 RT-Thread 电源管理 API,用户还可以使用该模块来实现自己的低功耗设计。 Butterfli 中包含三个子系统(电源域),即 HPSYS(HCPU 内部)、LPSYS(LCPU 内部)和 BLESYS(BCPU 内部)。 每个子系统可以相互独立地进入自己的低功耗模式。

当前实现支持四种低功耗模式。 IDLE 是最低低功耗模式,STANDBY 是最高低功耗模式。 从 LIGHT 模式开始,subsys 在低功耗模式下无法访问。

  • PM_SLEEP_MODE_IDLE:CPU 执行 WFE 指令,等待事件或 IRQ
  • PM_SLEEP_MODE_LIGHT:子系统进入浅睡眠模式
  • PM_SLEEP_MODE_DEEP:子系统进入深度睡眠模式
  • PM_SLEEP_MODE_STANDBY:子系统进入待机模式

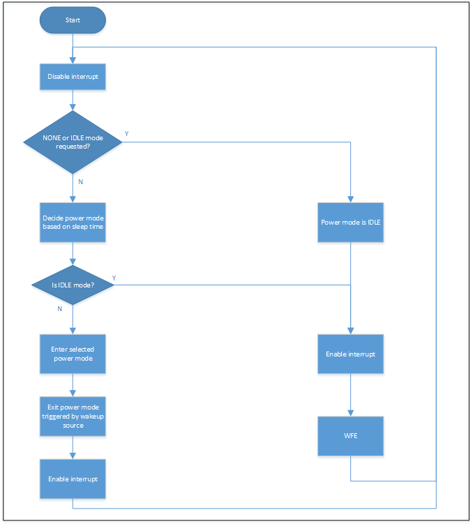
当进入空闲循环时,RT-Thread 电源管理框架会根据 CPU 处于空闲状态的时间来选择合适的低功耗模式。 默认功耗模式选择方法使用 pm 策略表来决定低功耗模式。 可以覆盖默认的 pm 策略表。 并且默认的电源模式选择方法也可以由用户定义的算法代替。 用户可以通过调用 rt_pm_request 来阻止系统进入高于 PM_SLEEP_MODE_IDLE 的低功耗模式,尽管 CPU 将长时间空闲,例如 DMA 传输正在进行,一个线程被完成信号挂起。 如果请求 PM_SLEEP_MODE_IDLE 或 PM_SLEEP_MODE_NONE,进入空闲循环后系统将停留在 PM_SLEEP_MODE_IDLE。 如果请求 PM_SLEEP_MODE_LIGHT、PM_SLEEP_MODE_DEEP 或 PM_SLEEP_MODE_STANDBY,则不会影响低功耗模式选择结果。 下面是空闲循环的时序图。

图 1:空闲循环

pm_request 示例,演示了即使满足睡眠时间条件,如何禁止进入更高的低功耗模式。

rt_device_t uart_device;
rt_err_t tx_done(rt_device_t dev, void *buffer)
{
rt_sem_release(sema);
}
void init(void)
{
uart_device = rt_device_find("uart1");
rt_device_set_tx_complete(uart_device, tx_done);
rt_device_open(uart_device, RT_DEVICE_OFLAG_RDWR | RT_DEVICE_FLAG_DMA_TX | RT_DEVICE_FLAG_DMA_RX);
}
void start_tx(void)
{
rt_pm_request(PM_SLEEP_MODE_IDLE);
/* start UART transmission in DMA mode */
rt_device_write(uart_device, 0, buf, len);
/* wait for tranmission complete
* though sleep time is very long (larger than the threshold of STANDBY mode), system will stay in IDLE mode
*/
rt_sem_take(sema, RT_WAITING_FOREVER);
/* IDLE mode is released, then system has chance to enter higher low power mode */
rt_pm_release(PM_SLEP_MODE_IDLE);
};

下面是默认的 pm 策略表。 阈值小于休眠时间的最高功耗模式被选为低功耗模式。 休眠时间是根据操作系统计时器计算的,即查询最近的操作系统计时器超时滴答并将其与当前滴答进行比较(使用 rt_timer_next_timeout_tick() 和 rt_tick_get())。 例如,如果睡眠时间为 20ms,超过 15ms(PM_SLEEP_MODE_LIGHT 的阈值)但小于 25ms(PM_SLEEP_MODE_DEEP 的阈值),则选择 PM_SLEEP_MODE_LIGHT 作为低功耗模式。 如果休眠时间为50ms,同时超过15ms和25ms,则进入PM_SLEEP_MODE_DEEP模式。

const static pm_policy_t default_pm_policy[] =
{
{15, PM_SLEEP_MODE_LIGHT},
{25, PM_SLEEP_MODE_DEEP},
{10000, PM_SLEEP_MODE_STANDBY},
};
/** pm policy item structure */
typedef struct
{
uint32_t thresh; /**< sleep time threshold in millisecond */
uint8_t mode; /**< power mode is chosen if sleep time threshold is satisfied */
} pm_policy_t;

用于定制的 RT-Thread 电源管理 API

  • rt_pm_policy_register:注册用户定义的策略以覆盖默认值
  • rt_pm_override_mode_select: 注册用户定义的电源模式选择方法来覆盖默认的一种
  • rt_pm_request/rt_pm_release:禁止进入LIGHT/DEEP/STANDBY模式
  • rt_application_get_power_on_mode:获取系统开机模式,例如代码从待机模式启动或唤醒

PM模块API

  • pm_enable_pin_wakeup/pm_disable_pin_wakeup:指定一个pin唤醒子系统
  • pm_get_power_mode:获取上次低功耗模式
  • pm_get_wakeup_src: 获取上次唤醒源
  • aon_irq_handler_hook:AON_IRQHandler 钩子函数。用户可以重新实现这个钩子函数来执行自定义操作
  • pm_shutdown:关闭系统

跨子系统访问

如果一个子系统处于 LIGHT、DEEP 或 STANDBY 低功耗模式,则其他子系统无法访问它。如果发生非法访问,则会触发硬故障异常。
要访问属于另一个处于低功耗模式的 subsys 的资源,它必须先唤醒另一个 subsys。 硬件邮箱可以自动唤醒目标子系统。它的驱动程序实现考虑了低功耗特性。 如果使用硬件邮箱驱动程序进行处理器间通信,则驱动程序可以确保在访问的子系统处于 ACTIVE 或 IDLE 模式时始终进行内存访问。 发送方驱动程序将数据写入自己的缓冲区并通知接收方。发送方子系统不会进入除空闲模式之外的任何低功耗模式,直到接收方消耗数据,即发送方的环形缓冲区为空。

配置

该模块可以在菜单 SIFLI Middleware 中启用,它会自动启用 RT_USING_PM。

#define BSP_USING_PM
#define RT_USING_PM
图 2:在中间件中启用低功耗支持

使用 PM 库

有关 API 详细信息,请参阅Power Management

len
uint16_t len
Definition: bf0_ble_ancs.h:226